beats365(中国区)-唯一官方网站
首页
通知公告
学术信息
公司新闻
公司风采
公司概况
best365中国官方网站简介
beats365官网亚洲网页版
beats365亚洲版
公司领导
办公职能
团队队伍
教授
副教授
讲师
团队建设
学科介绍
研究中心
学术成果
教学培养
教学管理
课程建设
教学获奖
党群工作
党建动态
工会活动
团学活动
员工工作
奖励资助
就业指导
员工服务
在线课程
联系我们
团队建设
学科介绍
研究中心
学术成果
学术成果
当前位置:
首页
团队建设
学术成果
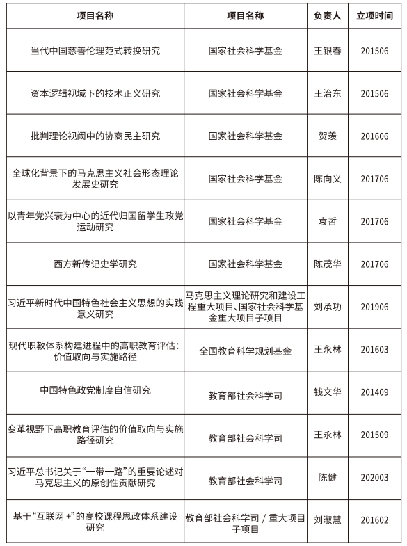
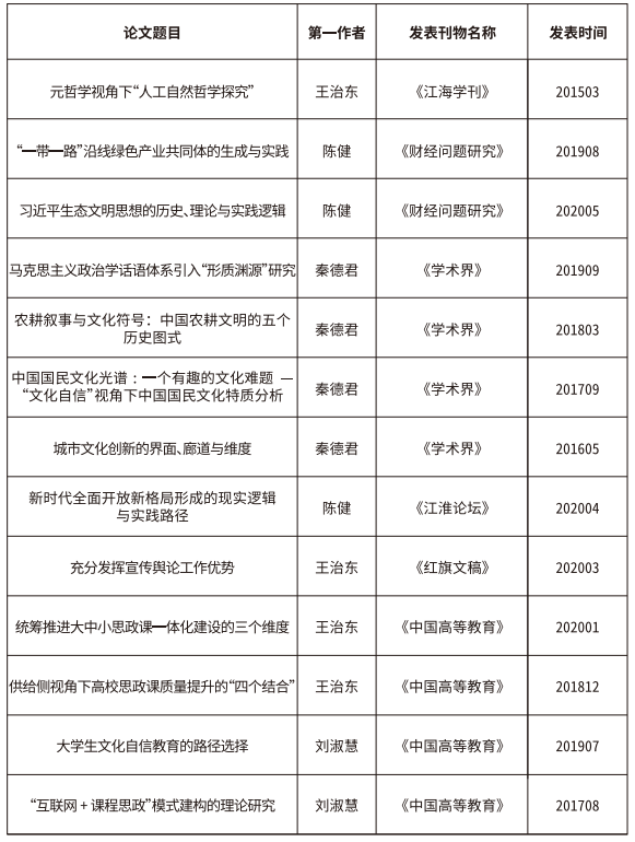
部分建设成果一览